Confocal Microscope - OMDR Trigger

A collaborative project by Jim Galbraith, Mark Terasaki, David Serwanski and Laurinda Jaffe.

September 18, 1996 - This describes how we were able to trigger an optical memory disk recorder (OMDR) to record every image as a confocal microscope is scanning continuously. We used a BioRad MRC 600 confocal microscope and a Panasonic 3038F OMDR.

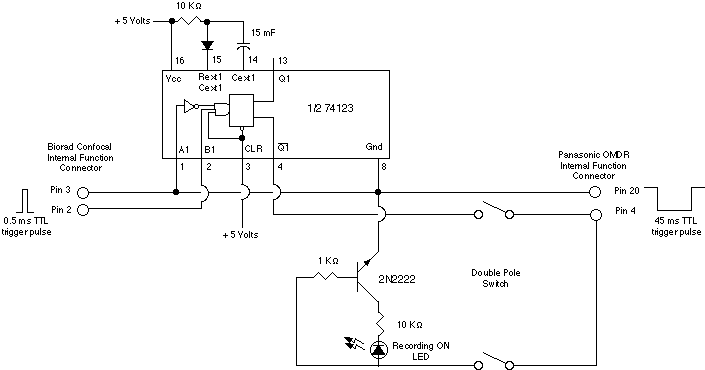
The basic strategy was to use a frame sync signal from the confocal to trigger the OMDR to record a single frame. BioRad told us of the existence of a frame sync signal which could be accessed through the "Internal Functions" terminal. We measured the frame sync signal at 5 V, 0.5 msec. From reading the OMDR manual, we knew that a frame would be recorded if two posts of the "I/O Terminal" were temporarily shorted. We measured a 5 V potential difference between the two posts, and found that they must be shorted for 30-50 msec to trigger the recording. Because of the 5 V values for both the confocal microscope and the OMDR, we thought that it was likely that both instruments were using digital signals, i.e., the old TTL (transistor transistor logic) signals. We used a TTL timer chip (74123) to lengthen the frame sync signal and to generate a -5 V, 45 msec pulse which would act to "short out" the OMDR terminals.

A circuit diagram is shown below. It uses half of a 74123 chip, 1 resistor, 1 capacitor and 1 diode to generate the triggering pulse. A switch was added in order to turn on and off the triggering mode: in the off position, the frame sync signal does not cause the OMDR to record a frame. The switch uses a resistor, transistor, light-emitting diode and a double pole on off switch.

The triggering circuit was mounted on a circuit board and placed within the "System Support Unit" of this model of the BioRad MRC 600 confocal microscope. The power for the circuit was taken from the System Support Unit. The connections ran through an external On/Off box and then to the I/O terminal of the OMDR.

When the confocal microscope is set to scan continuously at the default rate (1 full frame per second), the OMDR records a frame at the end of every scan. When the confocal microscope is set to make single 1 sec scans in time lapse, for instance once every 5 sec, the OMDR will record one frame for each scan. The OMDR appears to record every frame when the confocal microscope is scanning continuously at 4 full frames per second (every 250 msec). We have not tested yet whether it can record every frame at 8 frames per second (every 125 msec).

NEW! (February 1, 1998) Pictures of the circuit and wiring

For more details, please contact:
Jim Galbraith Duke University
or
Mark Terasaki University of Connecticut Health Center.

Home page

since September 20, 1996